
車友阿辰寄來一組 FZ2 尾燈來維修

這個尾燈相當有歷史,是 2012 年 ZClub 版的狐大
狐大 Fox 開發的 FZ2 尾燈 Foxmoto
YAMAHA FZ2 Taillight Design By Foxmoto 2012.01.20 Rev.A
辰哥把有問題的地方用貼紙貼好,主要是左上的晶片掉了,中間的電容也掉了
左右二邊的電容有點鬆動,還有電源線也鬆動了

然後這是另一面,當時 2012 年就自製了高亮貼片式 LED
真是超強

另一個角度,已鬆動的電源線

總之電容先看一下規格,掉落的是 DR 330㎌ VTZ
左1 CH 220㎌ HTZ
左2 DR 330㎌ VTZ
右2 DH 220㎌ ETX
右1 DH 220㎌ ETX

上面的晶片

去材料行看看,電子街的固態電容 330㎌ 只有 16V 的規格

左邊那排 330㎌ 16V 然後下一階就 470/16V 沒有 330㎌ 囧...

耐壓都這麼小嗎...

用 16V 感覺有點怕怕的

最終還是選了 220㎌ / 50V,以這個電路來說應該沒啥問題才是
用 220㎌ 應該就行了,VT 應該已是高頻、高脈波電流位置用的版本
如果喜歡看關電燈慢慢暗,那電容再高一些稍微可以亮更久一些 XD

同樣大小,耐壓選可以買的到的最大 50V

要測試電源,買一包 250 汽車 3P 公母頭

解焊

解焊電源線

解焊,然後線重新剝好,之前的斷好幾芯了

晶片座

重新補新的錫

砂紙磨一下晶片

預錫

焊接,用熱風槍吹上

吹到一半散熱片掉了,這時才發現晶片已有鼓起來…
原來這顆已經燒掉了所以才掉了

總之焊上了

然後測一下所有的固態電容,看起來容值都滿正常的,有足 220㎌

羽山的眼睛要看這晶片的小字實在有點困難

晚上手機照也看不出所以然

我感覺可能是常見的 2596,隨手拿了一組 2596 試試

解焊

焊上

晶片焊回、電容焊回,線組焊回

電源線作好了,試一下
插頭裡的 公Pin 腳也有用砂紙稍微磨一下,把銅銹去除

燈暗暗的,中間的 Led 還少了一盞

黃線接 12V 可以正常點亮

關燈後光線就相當明顯

少一盞 黃色 LED

把 LED 附近的焊錫重新補一下,哦哦,亮了

不過仍只有接黃線後 LED 才會亮,接藍線只有微亮黃燈

感覺應該不是 2596 齁...

嘗試擦乾淨,各種角度拍看看

哦哦,很勉強看到了

LM2577 ?

LM2577

正面整個看嘸

今晚只能修到這了

等了幾天,2577 買到了

喔耶,LM2577來嘍
煞車燈的電路應該跟這個電路板差不多~

熱風槍,解焊

這是個困難的工作,一直加熱,不知道什麼時候才會脫落
很怕加熱過頭晶片燒掉

之前焊錯的 2596 要拆下

解焊

三顆放一起,字都看不到,不知道誰是誰

2577 焊上
看起來很簡單,其實羽山的熱風槍不知道怎搞的,加熱一段時間就會自己跳停
得再放回架子上,再拿下來才會重新加熱,有點麻煩
感覺溫度已經非常燙,但錫就是不融,不知道會不會把晶片燒壞掉…
那種心情我想沒嘗試過的人應該很難懂 XD

焊上

板子擦一擦

喔呦,好像有點意思

很亮啊,小黃燈

喔,這個燈可以打車牌了齁
總之再接個麵包板,測試一下修好的燈
關燈後還有慢慢熄掉的效果其實應該只是電容慢慢放電,看起來相當炫炮XD
測試一下大小燈、煞車時亮,車牌燈能投射,看來應該沒啥問題

看來修好了,把容易鬆動的零件沾一些透明卡夫特膠
如果要維修,只要稍微泡一下去漬油,就會脹起來,就很好撕掉
不影響之後維修,平常用來加固零件增加韌性不錯

零件稍微補一下膠,羽山同學也很愛上膠呦

這個膠也不會導電,上完膠馬上通電也沒啥關係

電源線的部分再用卡夫特黑膠加強,其實應該作個電源插座應該更好

燈都先關掉 OFF

羽山的電源供應器無負載時,是 3.69w 等會開燈後減掉 3.69 就是實際吃電

開小燈

小燈 5.11 - 3.69 = 1.42w

然後煞車燈也踩下去,全亮時

全亮時 7.87w - 3.69 = 4.18w
所以
小燈時 12V 1.42w = 0.118A
踩煞車 12V 4.18w = 0.343A
真省電啊 XD

好了,等乾,打包寄回
後記:
想不到時隔十幾年還有幸能接觸狐大當年的作品,受寵若驚,真是相當不錯的尾燈呢~~
金華材料行對 LM2577 的介紹
https://jin-hua.com.tw/upload/product/2430000010439-02.pdf
LM2577 屬於升壓模塊,輸入 3.5~30V 輸出 4~30V 效率可達 92% 加散熱片可在 15w~20w 工作
使用這個晶片也是相當合適,不知道驅動這些 LED 用多少電壓,沒仔細量了~
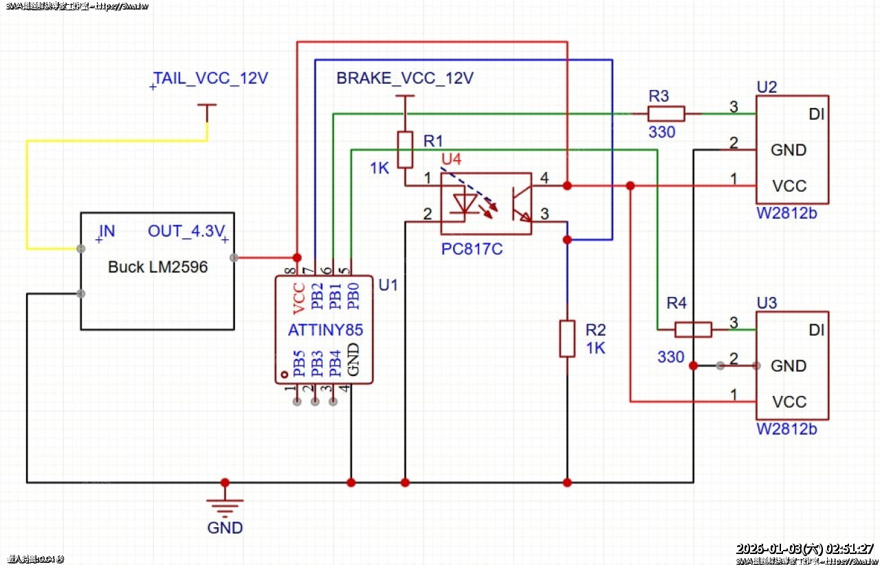
如果羽山在現代要重作這個電路的話...我應該會用 2596,然後搭配 ATTiny85 再用 二組 W2812b
或是一組應該也是可以,改變亮度即可,不過還要考慮照牌照燈…改來改去我看還是改天吧 XD
前幾天試了一下線上畫圖,大概是這個感覺,還差牌照燈
有閒再把剩下完成

分享一下車主尾燈在車上的樣子

分享一下車主尾燈在車上的樣子

寄回給車主,車主收到後開始組裝
![//demo.3wa.tw/photo/small.php?w_size=1280&compassion=95&file_name=users/shadow/1768058224_2.jpg&n]()
增加了簡單的支稱頂著板子減少震動
![//demo.3wa.tw/photo/small.php?w_size=1280&compassion=95&file_name=users/shadow/1768058224_3.jpg&n]()
板子邊緣上膠
![//demo.3wa.tw/photo/small.php?w_size=1280&compassion=95&file_name=users/shadow/1768058224_4.jpg&n]()
裝上車了,尾燈修好了^^